~
/projects

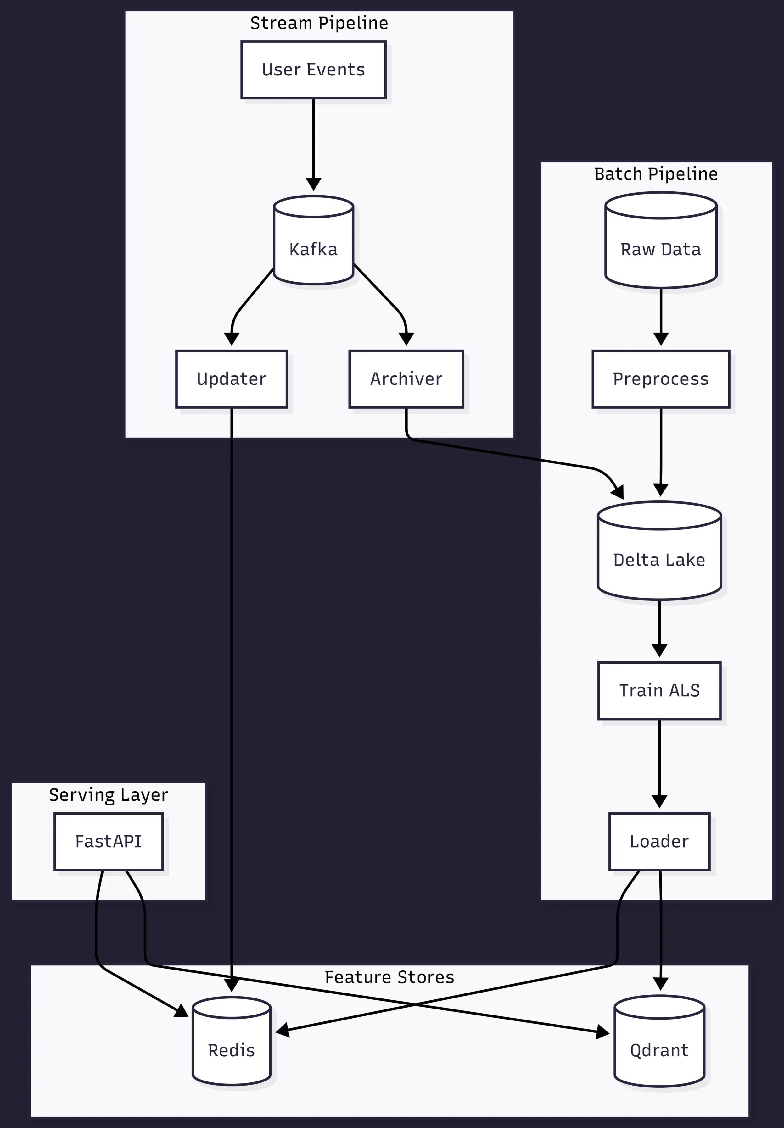
real-time product recommendation engine using collaborative filtering (ALS) with online learning. combines batch-trained embeddings with real-time user profile updates via exponential moving average for personalized recommendations.
fastapipysparkkafkaredisqdrantdelta lakespark structured streamingdockerdocker compose

full-stack car price prediction web app. complete ML pipeline from data scraping to model deployment. django rest api backend, next.js frontend, catboost model, docker containerization.
django rest frameworkpostgresqlgunicornpandasnumpymatplotlibseabornscikit-learncatboostscipynext.jstailwind cssdockerdocker compose
9 featured projects
view more on github






